Log in

Save 35% ($551) & Get a Free 1-1 Call with our Team ⏰ : 0d 2h 59m 44s

Home
Research
Analysis
Community
  1. Cryptonary
  2. Crypto School
  3. How to Buy Solana Meme Coins (Visual Guide)
Guide

How to Buy Solana Meme Coins (Visual Guide)

Updated: May 22, 2025
Published: Nov 14, 2024
0
Share:

Solana meme coins are a trending asset class within the cryptocurrency space, offering a lighter, community-driven investment option. However, many newcomers don’t know how to find and buy Solana meme coins. But that’s where we at Cryptonary come in.

Post Feature Image

Today, we’ll guide you through the entire process of finding a Solana meme coin and investing in it. If you master this guide and stay up-to-date in your discord community, you can find meme coins early and make sure to maximise your profits up to 100x.

TL;DR

  1. Choose an Exchange: Binance, Coinbase, Kraken, Gemini, Robinhood.
  2. Add Funds: Deposit & convert to USDT.
  3. Buy via:
    • Binance: Search coin, enter USDT, tap "Buy".
    • Phantom Wallet: Transfer USDT, swap for meme coins, and use Raydium if needed.
    • Trust Wallet: Transfer USDT, add coin contract, swap, and use Raydium if needed.

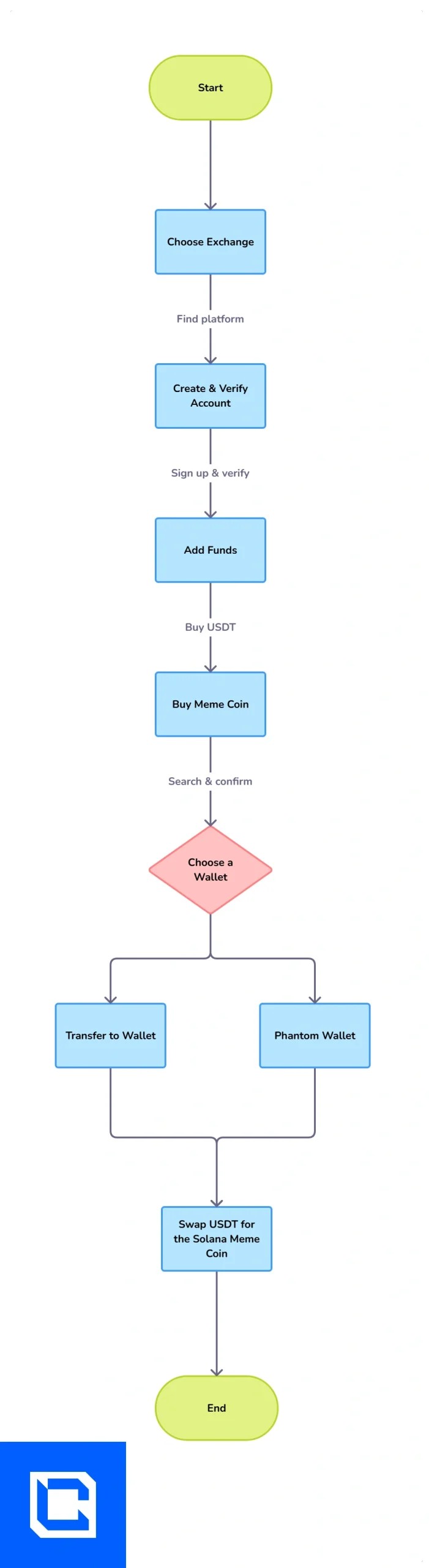
Quick Step-by-Step Flow Chart

For those looking for a quick overview, here’s a step-by-step flow chart that outlines the entire process at a glance. Refer to this chart if you want a visual guide to follow alongside the detailed steps below.

 

aligncenter wp-image-307746 size-full

 

Click Here for the Full High-Resolution Flow Chart

Here are the topics we’ll be covering today,
  • How to find Solana meme coins
  • Buying Solana Meme Coins
In the buying process, we'll show you how you can buy meme coins on the following exchanges,
  • Binance
  • Phantom Wallet
  • Trust Wallet
Let’s start this guide by finding Solana meme coins.

How to Find Solana Meme Coins

Before we start the procedure to buy Solana meme coins, you need to know how to find them. Several tools help you find meme coins available on Solana blockchains.

1. Cryptonary

This approach is straightforward and quick, ideal for those who want reliable insights without extensive research. The long and short of this method is that all you need is Cryptonary because;
  • We introduce a new coin almost every 2-3 times a year.
  • Each coin has the potential to maximise profits up to 100x.
  • No excessive research is required on your end.
Let’s go over how we can help you find meme coins early.

Step 1. Sign Up for Cryptonary

aligncenter size-full wp-image-304819

 

  • Signing up with Cryptonary. By signing up, you get a free 7-day trial. 

Step 2. Join the Cryptonary Discord Community

Once you sign up and log in to your account, you need to join our Cryptonary community. The procedure is quite simple.
  • Click on the “Community” option in the sidebar.
 

aligncenter size-full wp-image-304820

 

  • After that, click on the “Join Pro Community” button.
 

aligncenter size-full wp-image-304822

 

Once you accept the invitation, you’ll be redirected to the welcome page of the Cryptonary Discord community.

  • Now, go to the “Memecoins” channel, where you can connect with like-minded individuals and get real-time updates on trending coins from our experts.
 

aligncenter size-full wp-image-304823

 

Step 3. Look Up Any New Coin Mentioned

You can find some of the most popular meme coins or those that are about to significantly boost the Discord community. 

 

aligncenter size-full wp-image-304824

 

Case Study

Those already present in the Discord Community got early hints that these coins were about to see a significant boost.

One good example of this is SPX6900, which was mentioned in our community in September.

 

aligncenter size-full wp-image-304825

 

  • The SPX6900 was first mentioned in our community on September 11th, 2024 and in just a week its value increased.
 

aligncenter size-full wp-image-304826

 

  • On the day it was mentioned in the community, the price of SPX6900 at the time was $0.01040. 
 

aligncenter size-full wp-image-304827

 

  • In just a little over a month, the price of SPX6900 was $0.9132 (nearly touching the $1 mark). 
Those present in the Discord community at the time who invested in SPX saw significant gains.

2. CoinGecko

It’s one of the best platforms to look up Solana meme coins because the process is quite simple.
  • Start by going to CoinGecko.
 

aligncenter size-full wp-image-304904

 

  • Next, click on the “Categories” option.
 

aligncenter size-full wp-image-304905

 

  • Now, click on the search icon.
 

aligncenter size-full wp-image-304906

 

  • Search for “Solana Meme Coins” and click the “Solana meme” option.
 

aligncenter size-full wp-image-304907

 

By going through these steps, you can find all of the meme coins which are available on Solana blockchain.

3. CoinMarketCap

Now that you know how to find Solana meme coins using CoinGecko, you must also know how to use CMC (CoinMarketCap) for this purpose. Finding meme coins is a bit difficult on CMC, but it is possible. It does require a bit more effort on your part.
  • Go to CoinMarketCap.
 

aligncenter size-full wp-image-304908

 

  • After that, click on the “Memes” option.
 

aligncenter size-full wp-image-304909

 

  • Open the coin page and check the “Contracts” section to find the meme coin on the Solana blockchain.
 

aligncenter size-full wp-image-304910

 

Buying Solana Meme Coins

Now that you’re familiar with the process of finding meme coins, let’s go over how you can buy Solana meme coins. For this guide, we’ll be using Dogwifhat (WIF). It’s available on the Solana blockchain and easy to buy.

 

aligncenter size-full wp-image-304911

 

Step 1: Select an Exchange

The main issue beginners face when buying Solana meme coins is finding the right exchange. Finding a reliable and trustworthy platform is the key. To buy SOL meme coins, you must register on a cryptocurrency exchange that supports Solana meme coin trading. Here are some popular exchanges:
  • Binance
  • Coinbase
  • Kraken
  • Gemini
  • Robinhood
Ensure the exchange supports meme coins in your region and review its fees and features. For this guide on how to buy Solana meme coins, we'll be using Binance.
  • Go to the app store and download the Binance app on your phone.
 

1

 

Step 2: Login to Your Account

Once the app is installed, the next step is to log in to your account.
  • We'll be using our Gmail account to log in quickly.
 

2

 

Note: To do any exchange or trading, you must have a verified account. To learn how to create and verify your Binance account, check out our guide on how to use Binance.

Step 3: Adding Funds to Your Account

Now that your account is ready, you need to have funds to buy Solana meme coins. There are usually several options to fund your account. You can choose from the following options if you don't have any crypto assets.
  • Buy with GBP: You can add funds using a bank transfer or credit/debit card.
  • P2P Trading: You can buy directly from another user on the platform.
However, if you have crypto assets in your account, you can go with the:
  • Deposit Crypto: You can exchange other cryptocurrencies for GBP.
Before proceeding, make sure you are aware of deposit fees and transfer times.

Note: Once you've deposited GBP into your account, you'll have to convert it into USDT. It's a fairly simple process.

However, we’ll be adding USDT directly to your wallet using a credit/debit card. 

  • First, you need to open the Binance app and tap on the search bar.
 

aligncenter size-full wp-image-303224

 

  • Search for “Buy Crypto” and tap on it.
 

aligncenter size-full wp-image-303225

 

  • Make sure that the crypto you want to buy is set to USDT.
 

aligncenter size-full wp-image-303226

 

  • Enter the GBP you want to spend, select the payment method of credit/debit card, and tap on the “Buy USDT” button. 
 

aligncenter size-full wp-image-303227

 

Step 4: Buying Meme Coins on Solana Blockchain

We're going to show you different ways to buy Solana meme coins.

Through Binance

Now that your Binance account is ready, we can proceed with learning how to buy SOL meme coins. The first step is to verify you have USDT in your wallet. For this process, we'll be using Dogwifhat (WIF).
  • Go to the "Wallet" section on the bottom corner of your phone.
 

4

 

  • Check whether or not you have enough USDT.
 

5

 

Note: If you don't have enough USDT, then you'll need to use your funds to buy some.

  • Now, go to the homepage and search for "WIF/USDT" in the search bar.
 

aligncenter size-full wp-image-304912

 

Note: This string of text will change according to the meme coin you plan on buying.

  • Tap on the "Buy" button for Dogwifhat.
 

aligncenter size-full wp-image-304913

 

  • Add a minimum of 2 USDT to buy Dogwifhat and tap the "Buy WIF" button.
 

aligncenter size-full wp-image-304914

 

Through Phantom Wallet

Now, if you want to buy Solana meme coins using a decentralised blockchain, you should choose a hot wallet to swap USDT for SOL meme coins. To do this, you need to first install and set up a wallet on Phantom Wallet.
  • Download the “Phantom Wallet” app to your mobile phone.
 

aligncenter size-full wp-image-303135

 

  • Once downloaded, open the app and agree to the terms of service. After that, tap on the “Create a new wallet” button.
 

aligncenter size-full wp-image-303136

 

Note: If you already have an account, then simply tap on the “I already have a wallet” option.

  • Toggle the “Face ID” switch to on and tap the “Next” button.
 

aligncenter size-full wp-image-303137

 

  • Copy the recovery phrase and tap on the “OK, I saved it somewhere” button.
 

aligncenter size-full wp-image-303138

 

  • A pop-up will appear on the screen. Tap on “Yes” to continue.
 

aligncenter size-full wp-image-303139

 

  • Now, your account is ready. Just tap on the “Get Started” button.
 

aligncenter size-full wp-image-303140

 

Now that you set up the wallet, you need to add USDT to your Phantom Wallet. Since Dogwifhat (a Solana meme coin) is a major coin, we can buy it through any blockchain. We’ll be using Solana because it has the lowest exchange rate.

  • Go to the Binance app and tap on the “Withdraw” icon.
 

aligncenter size-full wp-image-303231

 

  • Again, tap on the “Withdraw” option.
 

aligncenter size-full wp-image-303232

 

  • Choose the USDT option.
 

aligncenter size-full wp-image-303233

 

  • Tap on the “Send via Crypto Network” option.
 

aligncenter size-full wp-image-303234

 

  • Now open your Phantom Wallet and tap on the “SOL” option. 
 

aligncenter size-full wp-image-303151

 

  • Now tap on the “Receive” icon.
 

aligncenter size-full wp-image-303142

 

  • Copy the address for SOL.
 

aligncenter size-full wp-image-303143

 

  • Paste the previously copied SOL address of your Phantom Wallet and select the network.
 

aligncenter size-full wp-image-303147

 

  • Now, select the amount of USDT you want to send and tap on the “Withdraw” button.
 

aligncenter size-full wp-image-303659

 

  • Tap on the “Confirm” button.
 

aligncenter size-full wp-image-303149

 

  • Complete the authentication process for both Email and the Authenticator App.
 

aligncenter size-full wp-image-303150

 

After the verification process is complete, the USDT will be transferred to your Phantom Wallet.

Now that you have USDT in your wallet, we can proceed with learning how to buy Solana meme coins. As mentioned before, we’ll be swapping out USDT for WIF.

  • Start by opening your Phantom Wallet again and tap on the USDT option on the Solana blockchain.
 

aligncenter size-full wp-image-303660

 

  • Now tap on the “Swap” icon.
 

aligncenter size-full wp-image-303676

 

  • Reverse the order if the USDT isn’t at the top.
 

aligncenter size-full wp-image-303662

 

Note: The coin you want to swap out must be at the top.

  • Tap on the bottom coin to "WIF" and the top coin to "USDT", both on the Solana blockchain.
 

aligncenter size-full wp-image-304915

 

  • Now, enter the amount of USDT coins you want to spend and tap on the “Review Order” button.
 

aligncenter size-full wp-image-304916

 

After making sure everything is alright, tap on the “Swap” button and the coins will be added to your wallet.

Note: Make sure that you have SOL as the Gas Fee for swapping tokens.

If your transaction is falling due to the lack of liquidity of the meme coin on Phantom Wallet, don't worry because you can easily swap your USDT for meme coin by following these steps.

  • Tap on the "Discover" icon in the bottom-right corner.
 

aligncenter size-full wp-image-304160

 

  • Now, tap on the "Raydium" option.
 

aligncenter size-full wp-image-304161

 

  • Agree to the terms of Raydium and tap on the "Enter Raydium" button.
 

aligncenter size-full wp-image-304162

 

  • Next, tap on the "Connect Wallet" button.
 

aligncenter size-full wp-image-304163

 

  • Choose the "Phantom" option.
 

aligncenter size-full wp-image-304164

 

  • Select the account and tap on the "Connect" button.
 

aligncenter size-full wp-image-304165

 

  • Set the top coin to the "USDT" coin and the bottom to the "Dogwifhat" coin.
 

aligncenter size-full wp-image-304917

 

  • Enter the amount of USDT you want to spend and tap on the "Swap" option.
 

aligncenter size-full wp-image-304918

 

Once you follow all of these steps and verify the transaction, this SOL meme coin will be added to your wallet.

Our Top Picks:

DOGWIFHAT

DOGWIFHAT

120,650%

SPX6900

SPX6900

17,000%

POPCAT

POPCAT

66,567%

PENDLE

PENDLE

5,002%

SOLANA

SOLANA

2,500%

HYPE

HYPE

1,740%

Don’t miss our next 100X

Trusted by 230K+ investors

Through Trust Wallet

Now that you know how to buy Solana meme coin through Phantom Wallet, you should know that you can also buy it from the Trust Wallet. 
  • Start by going to your App Store and downloading the Trust Wallet app.
 

aligncenter size-full wp-image-303293

 

  • Tap on the “Get Started” button.
 

aligncenter size-full wp-image-303294

 

  • Tap on the “Create a new wallet” option.
 

aligncenter size-full wp-image-303295

 

Note: If you already have a wallet, then you’ll choose the “Add existing wallet” option.

  • Create a 6-digit password for your wallet.
 

aligncenter size-full wp-image-303296

 

  • Tap on the “Create” button for the “Secret phrase” option.
 

aligncenter size-full wp-image-303297

 

  • Tap on the “Back up manually” option to store it as a text on your phone.
 

aligncenter size-full wp-image-303298

 

Note: You can also store it on your iCloud if you’re using it on an iPhone.

  • Tap on all of the checkboxes and tap on the “Continue” button.
 

aligncenter size-full wp-image-303299

 

  • Copy the phrases to store them somewhere and tap on the “Continue” button.
 

aligncenter size-full wp-image-303291

 

  • Now, select a few phrases in the order they were generated and tap on the “Confirm” button.
 

aligncenter size-full wp-image-303292

 

Now that your wallet is created, the next step is to add funds in the form of USDT to your account.

The procedure is identical to the Phantom Wallet. 

  • Start by opening your Trust Wallet and taping on the “USDT” option on the Solana blockchain. 
 

aligncenter size-full wp-image-303665

 

  • Now tap on the “Receive” icon.
 

aligncenter size-full wp-image-303666

 

  • Copy the address for USDT.
 

aligncenter size-full wp-image-303667

 

  • After that, go to the Binance app and tap on the “Withdraw” icon.
 

aligncenter size-full wp-image-303231

 

  • Again, tap on the “Withdraw” option.
 

aligncenter size-full wp-image-303232

 

  • Choose the USDT option.
 

aligncenter size-full wp-image-303233

 

  • Tap on the “Send via Crypto Network” option.
 

aligncenter size-full wp-image-303234

 

  • Paste the previously copied address of the USDT for Trust Wallet and select the network through which you want to send.
 

aligncenter size-full wp-image-303147

 

  • Enter the amount of USDT you want to send and tap on the “Withdraw” button.
 

aligncenter size-full wp-image-303669

 

  • Tap on the “Confirm” button.
 

aligncenter size-full wp-image-303149

 

  • Complete the authentication process for both Email and the Authenticator App.
 

aligncenter size-full wp-image-303150

 

After the verification process is complete, the USDT will be transferred to your Trust Wallet.

The next and most crucial step in buying a Solana meme coin is to add the coin to the Trust Wallet. 

You need to manually add the coin to buy it using Trust Wallet.

  • Start by heading to the CoinMarketCap app.
 

aligncenter size-full wp-image-303530

 

  • Look up the “Dogwifhat” coin.
 

aligncenter size-full wp-image-304919

 

  • Go to the bottom of the page and tap on the “Contracts” option.
 

aligncenter size-full wp-image-304920

 

  • Copy the contract address for the Solana blockchain for WIF.
 

aligncenter size-full wp-image-304921

 

  • Head back to the Trust Wallet app and tap on the “Manage crypto” icon in the top-right corner.
 

aligncenter size-full wp-image-303525

 

  • Now, tap on the “+” icon in the top-right corner.
 

aligncenter size-full wp-image-303526

 

  • Tap on the “Network” option.
 

aligncenter size-full wp-image-303527

 

  • Choose the “Solana” network.
 

aligncenter size-full wp-image-304127

 

  • Paste the contract address for the Ethereum Classic and tap on the “Import” button.
 

aligncenter size-full wp-image-304922

 

Now that the coin has been added to your Trust Wallet, the next step is to swap the USDT for this Solana meme coin.

  • Start by opening your Trust Wallet app and tapping on USDT on the Solana blockchain. 
 

aligncenter size-full wp-image-303670

 

  • Tap on the “Swap” icon.
 

aligncenter size-full wp-image-303671

 

  • Now, tap on the bottom coin to change it to the WIF.
 

aligncenter size-full wp-image-304923

 

Note: Make sure that the meme coin you have selected is on the Solana blockchain. This can be identified by a small symbol of the Solana network with Dogwifhat. 

  • Set the amount you want to spend for WIF and tap on the “Continue” button.
 

aligncenter size-full wp-image-304924

 

After that, review the order and tap on the “Confirm” button. Once you follow all of the steps, you’ll notice the meme coin will be added to your home page.

Just like with the Phantom Wallet, if your transaction is falling due to the lack of liquidity of the meme coin on Trust Wallet, don't worry because you can easily swap your USDT for meme coin by following these steps.

  • Tap on the "Discover" icon in the bottom-right corner.
 

aligncenter size-full wp-image-304168

 

  • Now, search for Raydium and tap on it.
 

aligncenter size-full wp-image-304169

 

  • Agree to the terms of Raydium and tap on the "Enter Raydium" button.
 

aligncenter size-full wp-image-304170

 

  • Next, tap on the "Connect Wallet" button.
 

aligncenter size-full wp-image-304171

 

  • Choose the "Trust" option.
 

aligncenter size-full wp-image-304172

 

  • Once the wallet is connected, set the top coin to the "USDT" coin and the bottom to the "WIF" coin.
 

aligncenter size-full wp-image-304925

 

  • Enter the amount of USDT you want to spend and tap on the "Swap" option.
 

aligncenter size-full wp-image-304926

 

Once you follow all of these steps and verify the transaction, the SOL meme coin will be added to your wallet.

Conclusion

If you manage to follow the entire procedure correctly, you’ll see that any kind of SOL meme coin will be available in your wallet. To further keep your Solana meme coins secure, use a hot wallet like Argent Wallet or Phantom Wallet. One thing that you should always keep in mind is to do your research before buying any kind of coin. 

Even though meme coins like WIF are popular coins, you should stay up-to-date with the market to maximise your profit. That’s why if you need any kind of guidance, Cryptonary is here to help. No matter if it’s a guide on the safest ways to buy crypto or recent market updates, we’ll make sure to provide you with the most accurate information.

FAQs

Here are some FAQs related to buying Solana meme coins.

1. How can I find Solana meme coins early?

You can find Solana meme coins early through platforms like Cryptonary by joining their Discord community, using CoinGecko to search for “Solana Meme Coins,” or exploring CoinMarketCap under the "Memes" section to locate Solana-based tokens.

2. What are the best platforms to buy Solana meme coins?

Popular platforms include exchanges like Binance, where you can purchase meme coins directly, or wallets like Phantom and Trust Wallet, which allow you to swap USDT for Solana meme coins, often via Raydium, for improved liquidity.

3. Do I need a special wallet to buy Solana meme coins?

Yes, wallets like Phantom or Trust Wallet are ideal for buying Solana meme coins. They enable secure storage and easy swaps of USDT for Solana-based tokens, and they support decentralised exchanges like Raydium.

4. What should I do if my transaction fails due to liquidity issues?

If your transaction fails, use a decentralised exchange like Raydium via Phantom or Trust Wallet to swap your USDT for the desired meme coin, ensuring the network has sufficient liquidity.

5. How can Cryptonary help with Solana meme coin investments?

Cryptonary's Discord community provides curated insights on high-potential meme coins. It offers early access to trending coins and guidance on maximising profits without extensive research.

Missed DOGE? Catch the next big thing with Cryptonary

Pitch assets

Did you know we reported WIF at $0.003 (+62,308%), POPCAT at $0.004 (+48,233.33%), and SPX at $0.01 (+6,200%)? Imagine what our research could uncover next.

Crytonary's Trust Pilot Reviews With a 7-day free trial and a 4.8/5 rating from over 1,600 reviews, there’s no reason not to give it a try.

Continue reading by joining Cryptonary Pro

$0

Get everything you need to actively manage your portfolio and stay ahead. Ideal for investors seeking regular guidance and access to tools that help make informed decisions.

VisaCardImageMsCardImageCoinbaseCardImageSolanaCardImage

For your security, all orders are processed on a secured server.

As a Cryptonary Pro subscriber, you also get:

  • Value Guarantee - If cumulative documented upside does not reach 100% during your 12-month membership, you can request a full refund. Terms

  • 24/7 access to experts with 50+ years’ experience

  • All of our top token picks for 2025

  • On hand technical analysis on any token of your choice

  • Weekly livestreams & ask us anything with the team

  • Daily insights on Macro, Mechanics, and On-chain

  • Curated list of top upcoming airdrops (free money)

Value Guarantee

If cumulative documented upside does not reach 100% during your 12-month membership, you can request a full refund.

Terms & Conditions apply

Star

Trusted by 300,000+ investors

Our track record speaks for itself

With over 2.4M tokens and widespread misinformation in crypto, we cut through the noise and consistently find winning assets.

Our track record speaks for itself

With over 2.4M tokens and widespread misinformation in crypto, we cut
through the noise and consistently find winning assets.

  • Token
  • Token
  • Token
  • Token
  • Token
  • Token
  • Token
  • Token
  • Token
  • Token
  • Token
  • Token
  • Token
  • Token
  • Token
  • Token
  • Token
  • Token
  • Token
  • Token
  • Token
  • Token
  • Token
  • Token
/images/advertorial/corpcomm1.webp
/images/advertorial/corpcomm2.webp
/images/advertorial/corpcomm3.webp
/images/advertorial/corpcomm4.webp
/images/advertorial/corpcomm5.webp
/images/advertorial/corpcomm6.webp
/images/advertorial/corpcomm1.webp
/images/advertorial/corpcomm2.webp
/images/advertorial/corpcomm3.webp
/images/advertorial/corpcomm4.webp
/images/advertorial/corpcomm5.webp
/images/advertorial/corpcomm6.webp
/images/advertorial/corpcomm1.webp
/images/advertorial/corpcomm2.webp
/images/advertorial/corpcomm3.webp
/images/advertorial/corpcomm4.webp
/images/advertorial/corpcomm5.webp
/images/advertorial/corpcomm6.webp

Frequently Asked Questions

Can I trust Cryptonary's calls?

Yes. We've consistently identified winners across multiple cycles. Bitcoin under $1,000, Ethereum under $70, Solana under $10, WIF from $0.003 to $5, PopCat from $0.004 to $2, SPX blasting past $1.70, and our latest pick has already 200X'd since June 2025. Everything is timestamped and public record.

Do I need to be an experienced trader or investor to benefit?

No. When we founded Cryptonary in 2017 the market was new to everyone. We intentionally created content that was easy to understand and actionable. That foundational principle is the crux of Cryptonary. Taking complex ideas and opportunities and presenting them in a way a 10 year old could understand.

What makes Cryptonary different from free crypto content on YouTube or Twitter?

Signal vs noise. We filter out 99.9% of garbage projects, provide data backed analysis, and have a proven track record of finding winners. Not to mention since Cryptonary's inception in 2017 we have never taken investment, sponsorship or partnership. Compare this to pretty much everyone else, no track record, and a long list of partnerships that cloud judgements.

Why is there no trial or refund policy?

We share highly sensitive, time-critical research. Once it's out, it can't be "returned." That's why membership is annual only. Crypto success takes time and commitment. If someone is not willing to invest 12 months into their future, there is no place for them at Cryptonary.

Do I get direct access to the Cryptonary team?

Yes. You will have 24/7 to the team that bought you BTC at $1,000, ETH at $70, and SOL at $10. Through our community chats, live Q&As, and member only channels, you can ask questions and interact directly with the team. Our team has over 50 years of combined experience which you can tap into every single day.

How often is content updated?

Daily. We provide real-time updates, weekly reports, emergency alerts, and live Q&As when the markets move fast. In crypto, the market moves fast, in Cryptonary, we move faster.

How does the Value Guarantee work?

We stand behind the value of our research. If the documented upside from our published research during your 12-month membership does not exceed the annual subscription cost, you can request a full refund. Historical context: In every completed market cycle since 2017, cumulative documented upside has exceeded 10X this threshold.

Terms
Recommended from Cryptonary
Market Update: Bitcoin Eyes Key Catalysts
PRO
Market Updates
Market Update: Bitcoin Eyes Key Cat...A volatile macro backdrop continues to dominate crypto markets, with shifting signals from U.S.–Iran...
7 min read
Apr 20, 2026
BTC, ETH and More: Crypto Majors Break Resistance, Upside Structure Holds
PRO
Market Direction
BTC, ETH and More: Crypto Majors Br...The market continues to hold a constructive tone, with key support levels defended and several major...
12 min read
Apr 17, 2026
Q-Day for Crypto: The Trillion-Dollar Security Reckoning
PRO
Bitcoin
Q-Day for Crypto: The Trillion-Doll...Crypto has faced hacks, exploits, and security failures for years, but one line of defence has alway...
17 min read
Apr 17, 2026
Market Update: Bitcoin Approaches Key Resistance as US-Iran Tensions Drag On
PRO
Market Updates
Market Update: Bitcoin Approaches K...The geopolitical backdrop remains tense, but markets are not breaking. As the US-Iran deadlock drags...
9 min read
Apr 23, 2026
Over $750m Was Stolen in 2026: WTF is Going On With DeFi?
Research Report
Over $750m Was Stolen in 2026: WTF ...Nearly $600m has been stolen from DeFi in the last 18 days and over $750m in 2026. Drift was hit on ...
14 min read
Apr 22, 2026
BTC, ETH and More: Bitcoin Maintains Strength
PRO
Market Direction
BTC, ETH and More: Bitcoin Maintain...The market remains tilted toward upside, but recent price action is sending a clear message: strengt...
11 min read
Apr 21, 2026
Market Update: Bitcoin Eyes Key Catalysts
PRO
Market Updates
Market Update: Bitcoin Eyes Key Cat...A volatile macro backdrop continues to dominate crypto markets, with shifting signals from U.S.–Iran...
7 min read
Apr 20, 2026
BTC, ETH and More: Crypto Majors Break Resistance, Upside Structure Holds
PRO
Market Direction
BTC, ETH and More: Crypto Majors Br...The market continues to hold a constructive tone, with key support levels defended and several major...
12 min read
Apr 17, 2026
Q-Day for Crypto: The Trillion-Dollar Security Reckoning
PRO
Bitcoin
Q-Day for Crypto: The Trillion-Doll...Crypto has faced hacks, exploits, and security failures for years, but one line of defence has alway...
17 min read
Apr 17, 2026
Market Update: Bitcoin Approaches Key Resistance as US-Iran Tensions Drag On
PRO
Market Updates
Market Update: Bitcoin Approaches K...The geopolitical backdrop remains tense, but markets are not breaking. As the US-Iran deadlock drags...
9 min read
Apr 23, 2026
Over $750m Was Stolen in 2026: WTF is Going On With DeFi?
Research Report
Over $750m Was Stolen in 2026: WTF ...Nearly $600m has been stolen from DeFi in the last 18 days and over $750m in 2026. Drift was hit on ...
14 min read
Apr 22, 2026
BTC, ETH and More: Bitcoin Maintains Strength
PRO
Market Direction
BTC, ETH and More: Bitcoin Maintain...The market remains tilted toward upside, but recent price action is sending a clear message: strengt...
11 min read
Apr 21, 2026
Market Update: Bitcoin Eyes Key Catalysts
PRO
Market Updates
Market Update: Bitcoin Eyes Key Cat...A volatile macro backdrop continues to dominate crypto markets, with shifting signals from U.S.–Iran...
7 min read
Apr 20, 2026
BTC, ETH and More: Crypto Majors Break Resistance, Upside Structure Holds
PRO
Market Direction
BTC, ETH and More: Crypto Majors Br...The market continues to hold a constructive tone, with key support levels defended and several major...
12 min read
Apr 17, 2026
Q-Day for Crypto: The Trillion-Dollar Security Reckoning
PRO
Bitcoin
Q-Day for Crypto: The Trillion-Doll...Crypto has faced hacks, exploits, and security failures for years, but one line of defence has alway...
17 min read
Apr 17, 2026
Research
Top PicksDeep DivesPassive IncomeAirdrop ReportsMemecoins
Analysis
Market UpdatesMarket DirectionMarket PulseLivestreams
Tools
Market DirectionAssets & PicksAirdropsPortfolio Tracker
Cryptonary
Affiliate programEducationPrivacy PolicyTerms & ConditionsContact UsWrite for usTeam
Stay connected
Disclaimer: The information provided on this website is for educational and informational purposes only and does not constitute financial, investment, legal, or tax advice. Cryptonary is not a licensed financial advisor. All content is shared without any guarantee of accuracy or completeness. You are solely responsible for your investment decisions. Always do your own research and consult with a licensed professional before making financial choices. Past performance is not indicative of future results.

×
popupimage
Our Latest Utility Token Research ReportPreviously locked for Pro members, now available to read in full.
  • tickThe utility token we're tracking closely
  • tickWhy we believe it's still early in the cycle
  • tickWhat we're watching to confirm a structural shift
​
Netherlands

No spam. No hype. Just the research.