Save 35% ($551) & Get a Free 1-1 Call with our Team ⏰ : 0d 2h 59m 45s
With the surge in popularity of meme coins, investors and crypto enthusiasts are increasingly interested in discovering them before they gain mainstream attention. That’s why this guide will provide an in-depth look into effective methods to find meme coins early.

We’ll cover simple and complex strategies, which give you the tools to make informed decisions. With the right information in hand, finding and investing in meme coins is going to be much easier than going in blind.

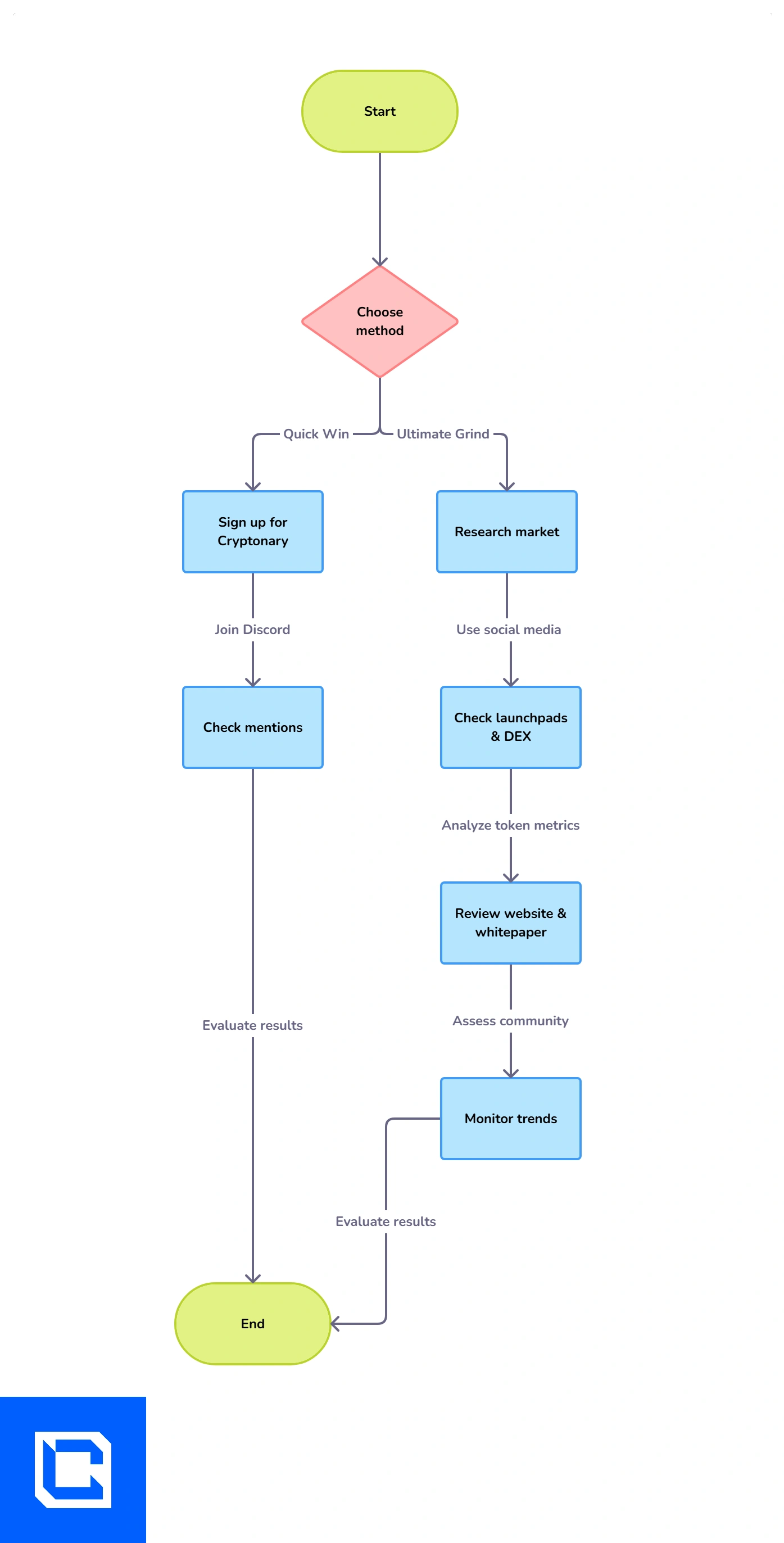
Click Here for the Full High-Resolution Flow Chart
Here are the topics we’ll cover today,


Once you accept the invitation, you’ll be redirected to the welcome page of the Cryptonary Discord community.


SPX6900:
One good example of this is SPX6900, which was mentioned in our community in September.


Those present in the Discord community at the time who invested in SPX saw significant gains.
Popcat:
Similar to SPX, Popcat is another memecoin that Cryptonary saw potential in, as mentioned in the Discord community.


Dogwfifhat:
There was one other meme coin that we brought to our community in its early stages, and it quickly became popular.



All those invested in SPX6900, Popcat, and Dogwifhat at the time we discussed it in the group gained massive profits. This is the easiest way to find meme coins early, where you can learn about potential coins you can get the most out of.
To begin, familiarise yourself with the meme coin space. Understand what sets meme coins apart from other cryptocurrencies, and review past successful examples like Dogecoin.



Pro Tip: Verify any information from social media with additional sources, as hype can sometimes mask a lack of genuine value.

Platforms like CoinMarketCap frequently host meme coins before they reach major exchanges. By monitoring these, you can catch new coins before they gain widespread attention.
Pro Tip: Watch for coins with notable activity or those linked to high-profile meme coin creators.




Pro Tip: Avoid coins that provide little to no information about the developers or purpose, as these often lack authenticity.


Google Trends is a useful tool for monitoring search interest around specific coins. A gradual increase in search interest often signifies sustained public interest, whereas sudden spikes could indicate temporary hype.
Pro Tip: Look for steady growth patterns over time instead of temporary surges, which are typically unsustainable.
As we've shown you above with case studies, the Cryptonary has a proven track record of finding meme coins early, which are sure to boost your profits. All you have to do is join our community and keep an eye out for any mentions of new meme coins. With the trust of more than 230K users, Cryptonary remains one of the best tools for finding meme coins early.
Pros:
A leading cryptocurrency analytics platform offering price alerts for over 11,000 cryptocurrencies, including meme coins. It features around 340 million users monthly.
Pros:
It's a DeFi platform providing real-time insights into token performance on decentralised exchanges, which is beneficial for tracking meme coins. DEXTools sees over 15 million users per month.
Pros:
The Birdeye multichain platform offers comprehensive data for traders, including volume alerts and new listing notifications, aiding in the early discovery of meme coins.
Pros:
It's a platform that analyses social media trends to provide insights into cryptocurrency market sentiment, useful for identifying trending meme coins.
Pros:
It's a comprehensive cryptocurrency data aggregator which offers market data, including prices, trading volume, and market capitalisation for numerous cryptocurrencies, including meme coins. It's almost identical to CoinMarketCap.
Pros:
By following these steps, you can maximise your chances of finding meme coins early and potentially benefit from their rapid growth. If you want to learn more about the crypto landscape and want to learn how to buy certain coins, then check out our step-by-step guides in Crypto School.
Did you know we reported WIF at $0.003 (+62,308%), POPCAT at $0.004 (+48,233.33%), and SPX at $0.01 (+6,200%)? Imagine what our research could uncover next.
With a 7-day free trial and a 4.8/5 rating from over 1,600 reviews, there’s no reason not to give it a try.
$0
Get everything you need to actively manage your portfolio and stay ahead. Ideal for investors seeking regular guidance and access to tools that help make informed decisions.
For your security, all orders are processed on a secured server.
As a Cryptonary Pro subscriber, you also get:
Value Guarantee - If cumulative documented upside does not reach 100% during your 12-month membership, you can request a full refund. Terms
24/7 access to experts with 50+ years’ experience
All of our top token picks for 2025
On hand technical analysis on any token of your choice
Weekly livestreams & ask us anything with the team
Daily insights on Macro, Mechanics, and On-chain
Curated list of top upcoming airdrops (free money)
If cumulative documented upside does not reach 100% during your 12-month membership, you can request a full refund.
Our track record speaks for itself
With over 2.4M tokens and widespread misinformation in crypto, we cut through the noise and consistently find winning assets.
With over 2.4M tokens and widespread misinformation in crypto, we cut
through the noise and consistently find winning assets.










































Can I trust Cryptonary's calls?
Yes. We've consistently identified winners across multiple cycles. Bitcoin under $1,000, Ethereum under $70, Solana under $10, WIF from $0.003 to $5, PopCat from $0.004 to $2, SPX blasting past $1.70, and our latest pick has already 200X'd since June 2025. Everything is timestamped and public record.
Do I need to be an experienced trader or investor to benefit?
No. When we founded Cryptonary in 2017 the market was new to everyone. We intentionally created content that was easy to understand and actionable. That foundational principle is the crux of Cryptonary. Taking complex ideas and opportunities and presenting them in a way a 10 year old could understand.
What makes Cryptonary different from free crypto content on YouTube or Twitter?
Signal vs noise. We filter out 99.9% of garbage projects, provide data backed analysis, and have a proven track record of finding winners. Not to mention since Cryptonary's inception in 2017 we have never taken investment, sponsorship or partnership. Compare this to pretty much everyone else, no track record, and a long list of partnerships that cloud judgements.
Why is there no trial or refund policy?
We share highly sensitive, time-critical research. Once it's out, it can't be "returned." That's why membership is annual only. Crypto success takes time and commitment. If someone is not willing to invest 12 months into their future, there is no place for them at Cryptonary.
Do I get direct access to the Cryptonary team?
Yes. You will have 24/7 to the team that bought you BTC at $1,000, ETH at $70, and SOL at $10. Through our community chats, live Q&As, and member only channels, you can ask questions and interact directly with the team. Our team has over 50 years of combined experience which you can tap into every single day.
How often is content updated?
Daily. We provide real-time updates, weekly reports, emergency alerts, and live Q&As when the markets move fast. In crypto, the market moves fast, in Cryptonary, we move faster.
How does the Value Guarantee work?
We stand behind the value of our research. If the documented upside from our published research during your 12-month membership does not exceed the annual subscription cost, you can request a full refund. Historical context: In every completed market cycle since 2017, cumulative documented upside has exceeded 10X this threshold.
Terms














