
By selling sliver for the price of gold, whilst simultaneously buying silver at its usual price via another avenue, traders could lock in a hefty profit. Some traders did so, generating $36,000 of profit. This profit was made at the expense of SNX stakers and was fully reimbursed by Chainlink.
This type of oracle exploit falls under the ‘human error’ category. Most exploits which have occurred and have been labelled ‘oracle exploits’ are enabled due to protocols depending on one data source for their pricing. Sergey Nazarov, one of the Chainlink oracle co-founders stated that:
“If a DeFi protocol believes its’ oracle implementation is secure as it sources price data from multiple exchanges, the protocol is wrong. All it is doing, is making the attackers life a bit harder.”
It also serves to highlight why one centralised source for an oracle by a protocol is still vulnerable in some manner, irrespective of how ‘good’ that one oracle is. In the above oracle exploit, despite Synthetix using the best oracle available, the use of only one price feed was their downfall. Other more complicated attacks simply require more steps to highlight the ‘human error’ which is present, and still unknown.
The amount of profit that could be made in this scenario was limited by a variety of factors:
Before we move on to our next exploit, let us understand how attackers address each of the above factors.
When an attacker finds an exploit, they are aware they can only use it once. Once an exploit is carried out once, bots will copy the attack method by inspecting the attacks’ transactions on the blockchain and replicate it themselves. To fully take advantage of the exploit the attacker has found, the more capital that can be used the better. This is enabled by the attacker using flashloans.
A flashloan is an ‘instant’ loan. The capital is only borrowed for the duration of a transaction. The receiver of the loan only receives the loan, if they prove they can return the loan in the same transaction. It is like someone showing their working out in a maths problem. A flashloan can also be propositioned as:
“I will lend you 10 million USD for 15 seconds to do with as you will, as long as you return to back to me my 10 million USD in full after those 15 seconds. If whatever you did during those 15 seconds with my money results in you not being able to pay me back, then you were never given a loan. But if you used my money to make a profit during those 15 seconds then you can keep the profit as long as you return my money to me.”
In the above example I am dYdX or another DeFi protocol that offers flashloans, and the loan receiver could be anyone. Loans accrue interest based on the time that passes since the loan was taken out. The more time a loan is outstanding, the more interest is due. In the case of a flashloan, the time that passes from when the loan is taken to the time that the loan is repaid is effectively zero, as it loaned and repaid within the same ‘block’. As no time passes, there is no interest charged for taking out a flash loan.
If their exploit is successful, it will be using an increased amount of capital sourced from the flashloan, maximising the profit for the attacker, and the losses for the protocol. Alternatively, if the attacker has miscalculated their operations and the exploit fails, the flashloan will simply be void. There is no risk for the receiver of the flash loan, only benefits are offered to the attacker. This has made flashloans the first step in most oracle attacks, and in some cases have enabled certain attacks.
The attackers addresses and contracts were new, and had never interacted with bZx, or any other DeFi protocols. All the attackers contracts, and the address used to carry out the attach were funded by Tornado Cash, shortly before the attack. The attacker has clearly attempted to stay anonymous and hide their identity.
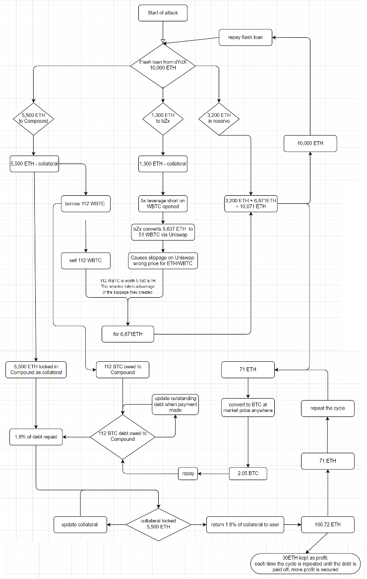
The attack structure was the following:

We have examined two separate real-life oracle exploits which occurred within the same month. The level of sophistication between each oracle exploit is drastically different. Most oracle exploits which have occurred are extremely similar in their methodology. In the bZx attack, dYdX and Compound were used to enable the attacker to have enough capital available to make a significant profit. The exploit in this case was the interaction between bZx and Uniswap cause by the huge sell order made by the attacker. An interesting fact is that this was the second attempt by the attacker to take advantage of this exploit. In their first attack they accidentally attempted to pay a ridiculously high gas fee due a typo in their code which caused their attack to fail. This is an example of the speed of execution having unintended circumstances. In another attempted oracle exploit, the attacker lost 40 ETH which was intended for the attacks gas fees without the attack occurring due to a coding error. In the bZx attack the attacker also left profit on the table which was taken advantage of by arbitrage bots. This occurred as the attacker did not make sure to reset the prices on Uniswap which were manipulated in step 3a of their attack. Even the attackers aren’t perfect.
Once a certain methodology of attack has been found, it becomes easier for protocols to protect against these attacks. Indeed, once a new method of exploit surfaces, it is necessary that all protocols stress test their smart contracts for vulnerabilities to the new attack methods.
If our approach doesn’t outperform the overall crypto market during your subscription, we’ll give you a full refund of your membership. No questions asked. For quarterly and monthly subscribers this is applicable once your subscription runs for 6 consecutive months.
$799/year
Get everything you need to actively manage your portfolio and stay ahead. Ideal for investors seeking regular guidance and access to tools that help make informed decisions.
For your security, all orders are processed on a secured server.
What’s included in Pro:
Success Guarantee, if we don’t outperform the market, you get 100% back, no questions asked
24/7 access to experts with 50+ years’ experience
All of our top token picks for 2025
Our latest memecoins pick with 50X potential
On hand technical analysis on any token of your choice
Weekly livestreams & ask us anything with the team
Daily insights on Macro, Mechanics, and On-chain
Curated list of top upcoming airdrops (free money)
With over 2.4M tokens and widespread misinformation in crypto, we cut
through the noise and consistently find winning assets.
























Can I trust Cryptonary's calls?
Yes. We've consistently identified winners across multiple cycles. Bitcoin under $1,000, Ethereum under $70, Solana under $10, WIF from $0.003 to $5, PopCat from $0.004 to $2, SPX blasting past $1.70, and our latest pick has already 200X'd since June 2025. Everything is timestamped and public record.
Do I need to be an experienced trader or investor to benefit?
No. When we founded Cryptonary in 2017 the market was new to everyone. We intentionally created content that was easy to understand and actionable. That foundational principle is the crux of Cryptonary. Taking complex ideas and opportunities and presenting them in a way a 10 year old could understand.
What makes Cryptonary different from free crypto content on YouTube or Twitter?
Signal vs noise. We filter out 99.9% of garbage projects, provide data backed analysis, and have a proven track record of finding winners. Not to mention since Cryptonary's inception in 2017 we have never taken investment, sponsorship or partnership. Compare this to pretty much everyone else, no track record, and a long list of partnerships that cloud judgements.
Why is there no trial or refund policy?
We share highly sensitive, time-critical research. Once it's out, it can't be "returned." That's why membership is annual only. Crypto success takes time and commitment. If someone is not willing to invest 12 months into their future, there is no place for them at Cryptonary.
Do I get direct access to the Cryptonary team?
Yes. You will have 24/7 to the team that bought you BTC at $1,000, ETH at $70, and SOL at $10. Through our community chats, live Q&As, and member only channels, you can ask questions and interact directly with the team. Our team has over 50 years of combined experience which you can tap into every single day.
How often is content updated?
Daily. We provide real-time updates, weekly reports, emergency alerts, and live Q&As when the markets move fast. In crypto, the market moves fast, in Cryptonary, we move faster.
How does the success guarantee work?
If our approach to the market doesn’t beat the overall crypto market during your subscription, we’ll give you a full refund of your membership fee. No questions asked. For quarterly and monthly subscribers this is applicable once your subscription runs for 6 consecutive months.