Save 35% ($551) & Get a Free 1-1 Call with our Team ⏰ : 0d 2h 59m 45s
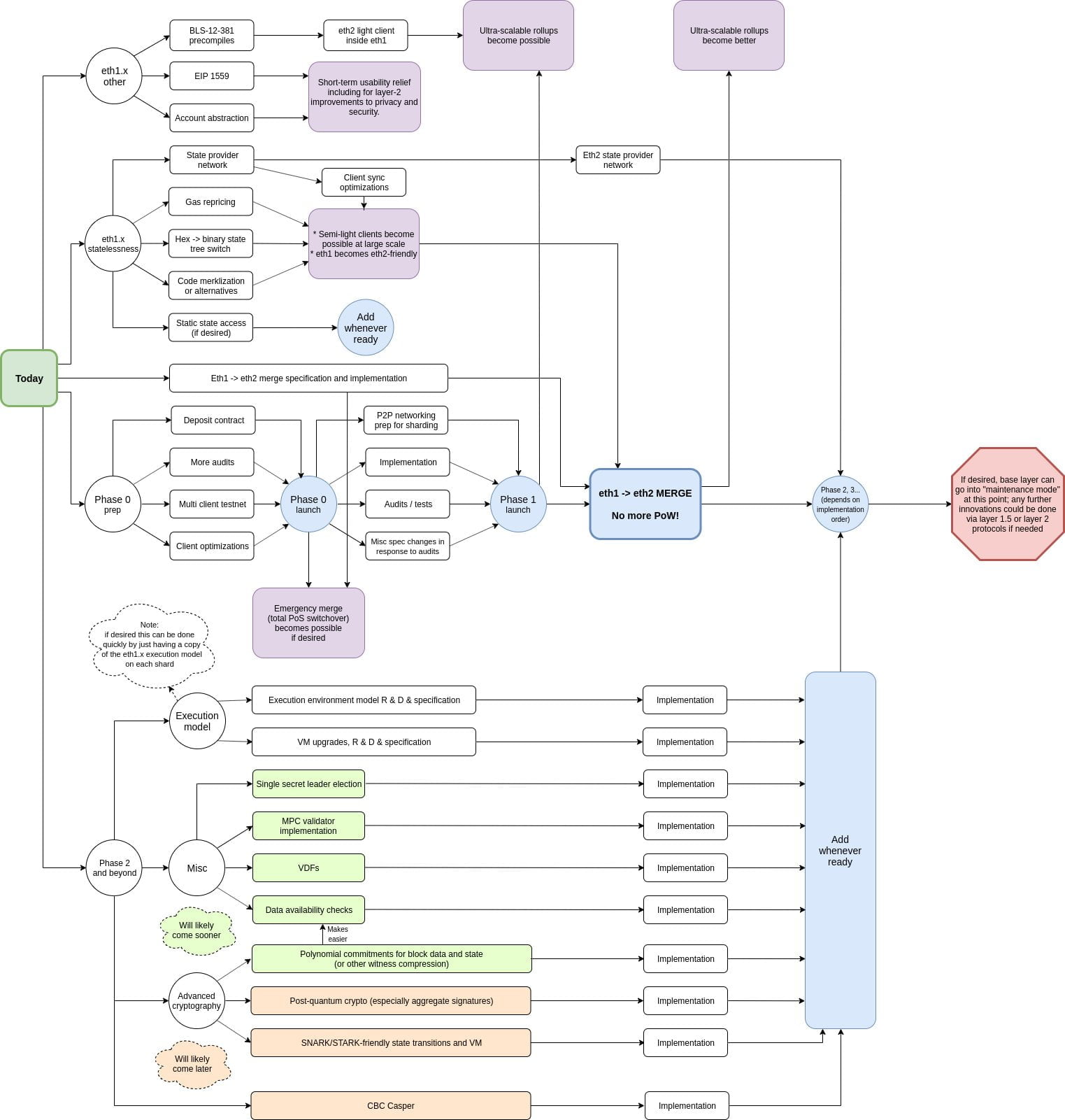
Ethereum co-founder, Vitalik Buterin, shared his vision for the development of ETH2.0 via a Twitter thread. He shared the below roadmap for the next 5-10 years and explained that this is his current personal view and ambition for the project and that it may change over time.

[caption id="attachment_15109" align="aligncenter" width="1523"]
Source: Vitalik Buterin (Twitter)[/caption]
According to Vitalik, the past two years have been a discovery and experimentation phase that helped developers view the possibilities for the blockchain’s development. Additionally, he added, “over the last ~2 years there has been an increasing move toward maintaining compatibility and ensuring a smooth transition for applications”.
The latter is extremely important as any glitches or malfunctions may force a portion of the thousands of projects built on Ethereum to consider another option. Our research team had compiled a list of all possible outcomes from this upgrade.
Last but not least, the developers are ensuring no further complexity is added to the platform and are working on reducing it as much as possible.
Ethereum has gained worldwide coverage and attention from institutions. There may be better-fitted blockchains, however, Ethereum has the first movers advantage. As long as the platform maintains industry innovation standards and remains running smoothly, its future seems bright.
$1,548 $997/year
Get everything you need to actively manage your portfolio and stay ahead. Ideal for investors seeking regular guidance and access to tools that help make informed decisions.
For your security, all orders are processed on a secured server.
As a Cryptonary Pro subscriber, you also get:
Value Guarantee - If cumulative documented upside does not reach 100% during your 12-month membership, you can request a full refund. Terms
24/7 access to experts with 50+ years’ experience
All of our top token picks for 2025
On hand technical analysis on any token of your choice
Weekly livestreams & ask us anything with the team
Daily insights on Macro, Mechanics, and On-chain
Curated list of top upcoming airdrops (free money)
If cumulative documented upside does not reach 100% during your 12-month membership, you can request a full refund.
Our track record speaks for itself
With over 2.4M tokens and widespread misinformation in crypto, we cut through the noise and consistently find winning assets.
With over 2.4M tokens and widespread misinformation in crypto, we cut
through the noise and consistently find winning assets.










































Can I trust Cryptonary's calls?
Yes. We've consistently identified winners across multiple cycles. Bitcoin under $1,000, Ethereum under $70, Solana under $10, WIF from $0.003 to $5, PopCat from $0.004 to $2, SPX blasting past $1.70, and our latest pick has already 200X'd since June 2025. Everything is timestamped and public record.
Do I need to be an experienced trader or investor to benefit?
No. When we founded Cryptonary in 2017 the market was new to everyone. We intentionally created content that was easy to understand and actionable. That foundational principle is the crux of Cryptonary. Taking complex ideas and opportunities and presenting them in a way a 10 year old could understand.
What makes Cryptonary different from free crypto content on YouTube or Twitter?
Signal vs noise. We filter out 99.9% of garbage projects, provide data backed analysis, and have a proven track record of finding winners. Not to mention since Cryptonary's inception in 2017 we have never taken investment, sponsorship or partnership. Compare this to pretty much everyone else, no track record, and a long list of partnerships that cloud judgements.
Why is there no trial or refund policy?
We share highly sensitive, time-critical research. Once it's out, it can't be "returned." That's why membership is annual only. Crypto success takes time and commitment. If someone is not willing to invest 12 months into their future, there is no place for them at Cryptonary.
Do I get direct access to the Cryptonary team?
Yes. You will have 24/7 to the team that bought you BTC at $1,000, ETH at $70, and SOL at $10. Through our community chats, live Q&As, and member only channels, you can ask questions and interact directly with the team. Our team has over 50 years of combined experience which you can tap into every single day.
How often is content updated?
Daily. We provide real-time updates, weekly reports, emergency alerts, and live Q&As when the markets move fast. In crypto, the market moves fast, in Cryptonary, we move faster.
How does the Value Guarantee work?
We stand behind the value of our research. If the documented upside from our published research during your 12-month membership does not exceed the annual subscription cost, you can request a full refund. Historical context: In every completed market cycle since 2017, cumulative documented upside has exceeded 10X this threshold.
Terms














